For Loops With Conditionals

3.14. For Loops With Conditionals#

Just like we saw with while loops, we can put conditionals inside our for loops.

Here is an example with an if statement.

for i in range(5):
    print(i)
    if i == 3:
        print("Third time's the charm!")
0
1
2
3
Third time's the charm!
4

What’s happening here?

We have used range(5), which means that i will take on the values [0, 1, 2, 3, 4]. At each iteration we execute the code block:

print(i)
if i == 3:
    print("Third time's the charm!")

At the first iteration i = 0. We print(i) and output

0

Since the condition i == 3 is False, we move onto the next iteration.

At the second iteration i = 1. We print(i) and output

1

Since the condition i == 3 is False, we move onto the next iteration.

At the third iteration i = 2. We print(i) and output

2

Since the condition i == 3 is False, we move onto the next iteration.

At the fourth iteration i = 3. We print(i) and output

3

This time the condition i == 3 is True, so we also output

Third time's the charm!

At the fifth iteration i = 4. We print(i) and output

4

Since the condition i == 3 is False we don’t do anything else. Since 4 is the last number in the sequence, we exit the loop.

This is how we can represent this code diagrammatically.

../../_images/8_example1.png
Question 1

What do you think the output of the following code will be?

for i in ['alligators', 'bears', 'cows']:
    print('I like {}!'.format(i))
    if i == 'alligators':
        print('CRUNCH')
    if i == 'bears':
        print('GRRRRRRR')
    if i == 'cows':
        print('MOOOOOOO')
Solution

Let’s trace through this code.

We can see our iterable is the list ['alligators', 'bears', 'cows'], and i is our variable name.

At the first iteration, i will store the first value in our list i.e. i = 'alligators'. Then we will execute the code on line 2 and print

I like alligators!

Then we’ll check the if conditions, only the first condition i == 'alligators' is True, so we print

CRUNCH

At the second iteration, i will store the second value in our list i.e. i = 'bears'. Then we will execute the code on line 2 and print

I like bears!

Then we’ll check the if conditions, only the second condition i == 'bears' is True, so we print

GRRRRRRR

At the third iteration, i will store the third value in our list i.e. i = 'cows'. Then we will execute the code on line 2 and print

I like cows!

Then we’ll check the if conditions, only the third condition i == 'cows' is True, so we print

MOOOOOOO
Question 2

What do you think the output of the following code will be?

foods = ['sushi', 'burger', 'falafel', 'waffles', 'lasagne', 'sundae', 'dumplings']
for i in range(len(foods)):
    if i % 2 == 0:
        print(foods[i])
  1. 0
    1
    2
    3
    4
    5
    6
    
  2. 0
    2
    4
    6
    
  3. sushi
    falafel
    lasagne
    dumplings
    
  4. burger
    waffles
    sundae
    
  5. sushi
    burger
    falafel
    waffles
    lasagne
    sundae
    dumplings
    
Solution

Solution is locked

Question 3

What do you think the output of the following will be?

plays = ['Hamlet', 'Romeo and Juliet', 'Julius Caesar', 'Othello', 'King Lear', 'Macbeth']

long = 0
for i in plays:
    if len(i) > 10:
        long = long + 1
print(long)

Hint

Did you know you can use len() to check the number of characters in a string?

print(len('abc'))
3
Solution

Solution is locked

Question 4

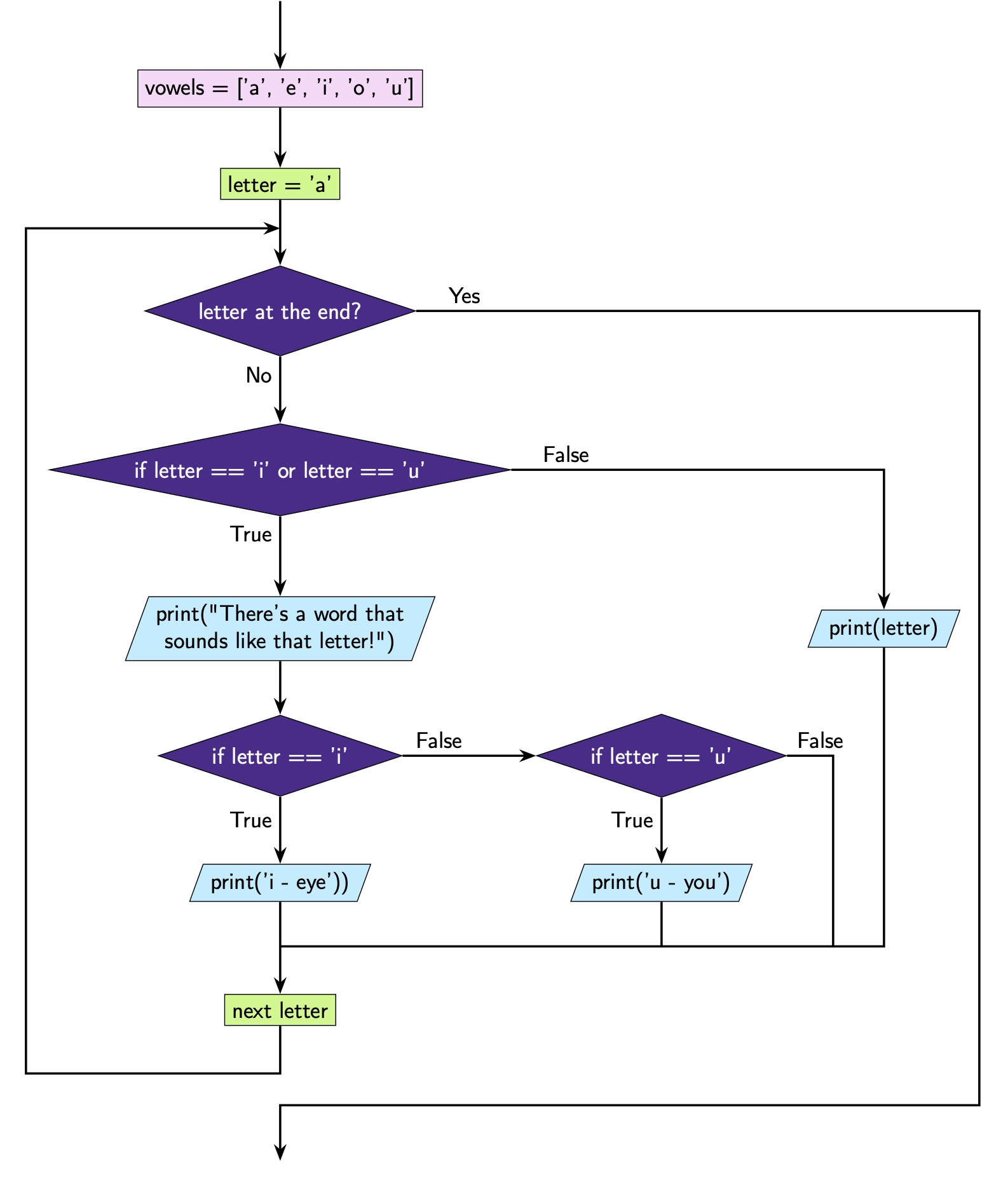
Implement the algorithm illustrated in the diagram below in Python.

../../_images/8_question4.png
Solution

Solution is locked

Code challenge: Count Up and Down

Write a program that reads in an integer, and counts from 0 up to, or down to, that integer.

Example 1

Enter a number: 5
0
1
2
3
4
5

Example 2

Enter a number: -3
0
-1
-2
-3
Solution

Solution is locked

Code challenge: Crazy Case

Write a program that takes in input from the user and coverts every second letter to upper case, and every other letter to lower case. The first letter should be upper case.

Example

hello there
HeLlO ThErE

Hint

You can treat strings as lists of characters, e.g.:

sample_string = 'Hello!'
print(sample_string[5])
!

You can also convert characters to upper and lower case using .upper() and .lower()

print('a'.upper())
print('A'.lower())
A
a
Solution

Solution is locked

Code challenge: Prime Number

Write a program that asks the user for a number. If the given number is a prime number the program should print

n is a prime number

otherwise your program should print

n is not a prime number

Example 1

n: 347
347 is a prime number

Example 2

n: 102
102 is not a prime number
Solution

Solution is locked